常州晨威机械旋转阀首页
搜索
13815011033
网站首页
美彩国际
产品中心
旋转阀、关风机、卸料器系列
减速机
公司新闻
公司新闻
联系方式
语言版本
网站首页
美彩国际
产品中心
旋转阀、关风机、卸料器系列
减速机
公司新闻
公司新闻
联系方式
您的位置: 主页
产品中心
减速机
减速机
分类
旋转阀、关风机、卸料器系列
正压风送式系列
快开门清洗阀系列
滑杆式清洗阀系列
防卡型系列
耐高温系列
内喷涂系列
带观察窗系列
方口系列
圆口系列
钛合金系列
卸料器系列
减速机
产品分类
旋转阀、关风机、卸料器系列
正压风送式系列
快开门清洗阀系列
滑杆式清洗阀系列
防卡型系列
耐高温系列
内喷涂系列
带观察窗系列
方口系列
圆口系列
钛合金系列
卸料器系列
减速机
减速机
减速机
13815011033
立即咨询
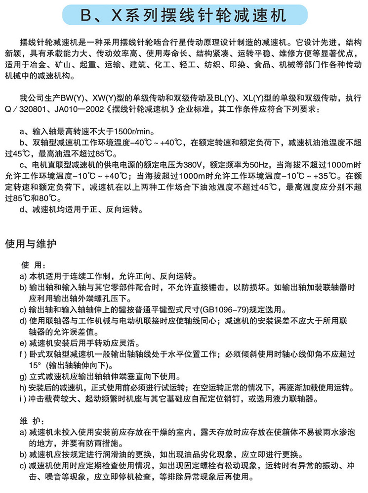
产品详情
立即咨询
姓名
*
电话
*
邮箱
留言内容
*
减速机
验证码
*
其他产品
立式减速机
减速机
减速机
热门产品
300*300正压风送式
快开门清洗阀
滑杆式清洗阀
13815011033
chenwei@czcwjx.com
主页
电话
QQ
联系我们
邮箱
电话
0519-88389108
邮箱
chenwei@czcwjx.com
微信
3000万彩票-追求健康,你我一起成长
u284彩票- 欢迎您
yx06永兴集团 - 首页
永兴集团yx06
金彩汇 - welcome首页
5630彩票(中国区)官方网站
美彩7709|官方网站
u28彩票 - 首页